首页
资讯
知识库
问答
活动
公示信息
生态应用
云课堂
小工具
圈子
AI对话
new
登录
双智云
引领-互助-共享
关注
性别
女
浏览量
49663
关注
0
粉丝
22
知识库
短视频
问答
点赞
评论
圈子
《磷石膏》 (GB/T 23456—2025)
标准导则
/
生态环境标准
/
污染物排放标准
2025-12-02
2026-07-01
51
0
关于印发《上海市排污权有偿使用和交易管理办法》的通知
排污许可
2025-12-01
2026-02-01
162
0
关于公开征求《关于加强重点行业大气环境绩效分级管理的指导意见(征求意见稿)》意见的函
综合政务\其他
2025-11-28
197
0
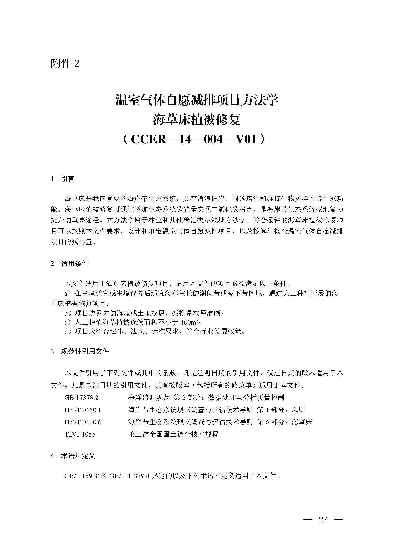
关于发布《温室气体自愿减排项目方法学 滨海盐沼植被修复(CCER—14—003—V01)》等2项方法学的通知
标准导则
2025-11-28
150
2
2025年黄岩岛海域生态环境状况凋查评估报告
编制单位:生态环境部
研究报告
2025-11-28
148
0
《节水产业指导目录》(征求意见稿)
综合政务\其他
2025-11-28
127
0
《温室气体自愿减排项目方法学 淤地坝碳汇(CCER—14—005—V01)》
发布部门:生态环境部办公厅
应对气候变化
/
碳减排技术
2025-11-25
98
0
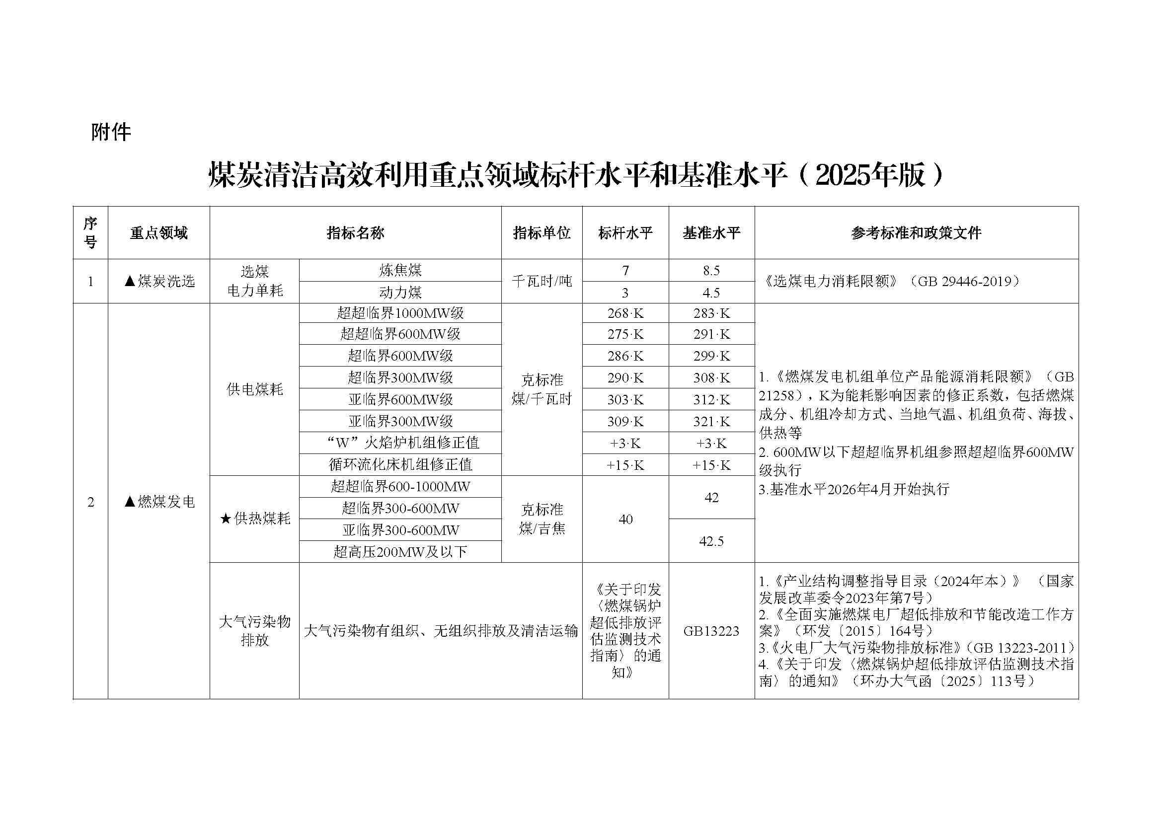
《煤炭清洁高效利用重点领域标杆水平和基准水平(2025年版)》
发文部门:国家发展改革委
发文文号:发改运行〔2025〕1499号
适用对象:-
应对气候变化
/
能源转型
2025-11-24
2025-11-24
886
19
关于发布《温室气体自愿减排项目方法学 海上油田伴生气回收利用(CCER—10—002—V01)》等3项方法学的通知
标准导则
2025-11-21
139
0
鲁环发〔2025〕18 号《山东省生态环境厅审批环境影响评价文件的建设项目目录(2025 年本)》
环境影响评价
2025-11-20
279
6
4
5
6
7
8