首页
资讯
知识库
问答
活动
公示信息
生态应用
云课堂
小工具
圈子
AI对话
new
登录
双智云
引领-互助-共享
关注
性别
女
浏览量
49663
关注
0
粉丝
22
知识库
短视频
问答
点赞
评论
圈子
上海市生态环境局 上海市市场监督管理局关于发布《工业企业设备与管线组件挥发性有机物泄漏排放标准》《大气污染物综合排放标准》《生活垃圾焚烧大气污染物排放标准》为上海市地方污染物排放标准的公告
标准导则
2025-11-20
201
0
关于发布《全国碳排放权交易市场重点排放单位使用CCER抵销配额清缴操作指南》的公告
发文部门:碳排放权登记结算(武汉)有限责任公司
发文文号:-
适用行业:-
应对气候变化
/
碳交易
2025-11-19
157
0
工业和信息化部办公厅关于印发《高标准数字园区建设指南》的通知
综合政务\其他
2025-11-18
157
0
排污单位自行监测法律法规文件汇编
排污许可
2025-11-17
251
7
上海市生态环境局 上海市市场监督管理局 关于发布《工业企业设备与管线组件挥发性有机物泄漏排放标准》《大气污染物综合排放标准》《生活垃圾焚烧大气污染物排放标准》为上海市地方污染物排放标准的公告
标准导则
2025-11-17
172
0
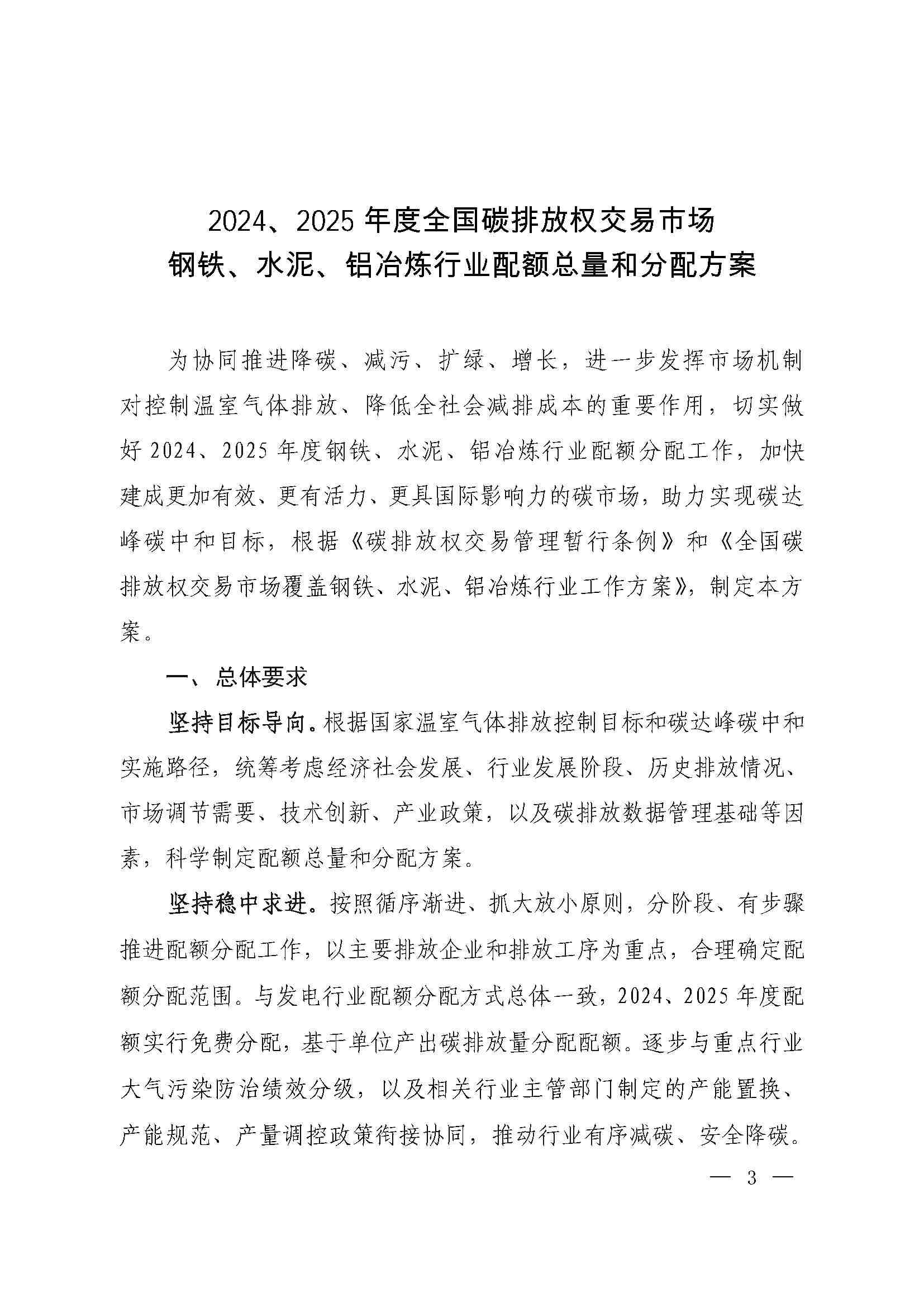
关于印发《2024、2025年度全国碳排放权交易市场钢铁、水泥、铝冶炼行业配额总量和分配方案》的通知
应对气候变化
2025-11-16
175
0
自然资源部关于《矿产资源节约与综合利用先进适用技术目录(2025年版)》的公告
发文部门:自然资源部
规范文号:2025年第64号
适用范围:-
标准导则
/
技术规范
2025-11-11
2025-11-11
162
0
工业和信息化部办公厅关于进一步加快制造业中试平台体系化布局和高水平建设的通知
综合政务\其他
2025-11-11
160
1
《2035年中国国家自主贡献报告》
应对气候变化
2025-11-10
122
0
关于公开征求《关于发布含汞电池等12种添汞产品和使用含汞催化剂生产聚氨酯工艺管控要求的公告(征求意见稿)》意见的函
固体废物
2025-11-06
163
0
5
6
7
8
9