《2030碳达峰和2060碳中和再造企业可持续发展创新力》
  • 德勤
  • 2022-01-06
  • 751
  • 分享到微信
    打开微信“扫一扫”分享

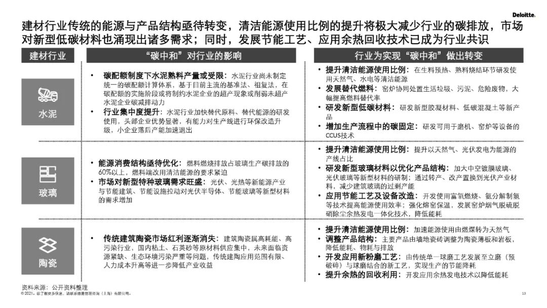
图片

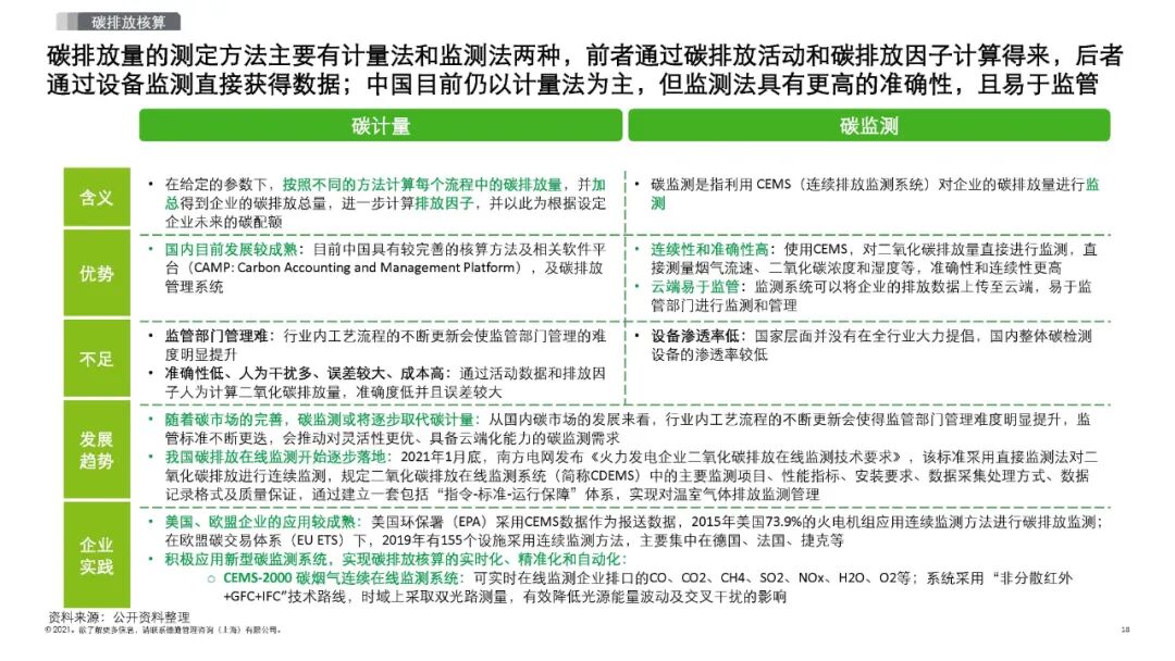
图片

图片

图片

图片

图片

图片

图片



图片

图片

图片

图片




图片

图片

图片




图片

图片

图片

图片






END

      中环智云致力于成长为环境咨询、环保管家、环保系统开发、环保宣传制作的国内标杆企业。公司秉持工匠精神,将一站式环境综合服务体系贯穿到每个业务领域,提供兼具系统性、全面性的优质环境咨询、工程设计和施工运营服务。

图片

评论
发表评论

热门资讯